MENU
Home   /   Corporate

CORPORATE

Who We Are

TÜBİTAK Informatics and Information Security Research Center (BİLGEM) is the national R&D center that produces innovative and national solutions to the needs of our country with its studies in the fields of informatics, information security and advanced electronics.

As Türkiye's biggest R&D centre, BİLGEM carries out technological R&D studies that ensure the security, integrity, secure transmission and storage of military and civilian information in order to ensure our country's technological independence in the field of information security and informatics. With more than 50 years of knowledge, experience and more than 2,000 human resources, our Centre conducts scientific and technological research at international standards.

Researcher
+ 0
Doctorate
+ 0
Master's Degree
+ 0
Project
+ 0

CORPORATE

Our Core Activities

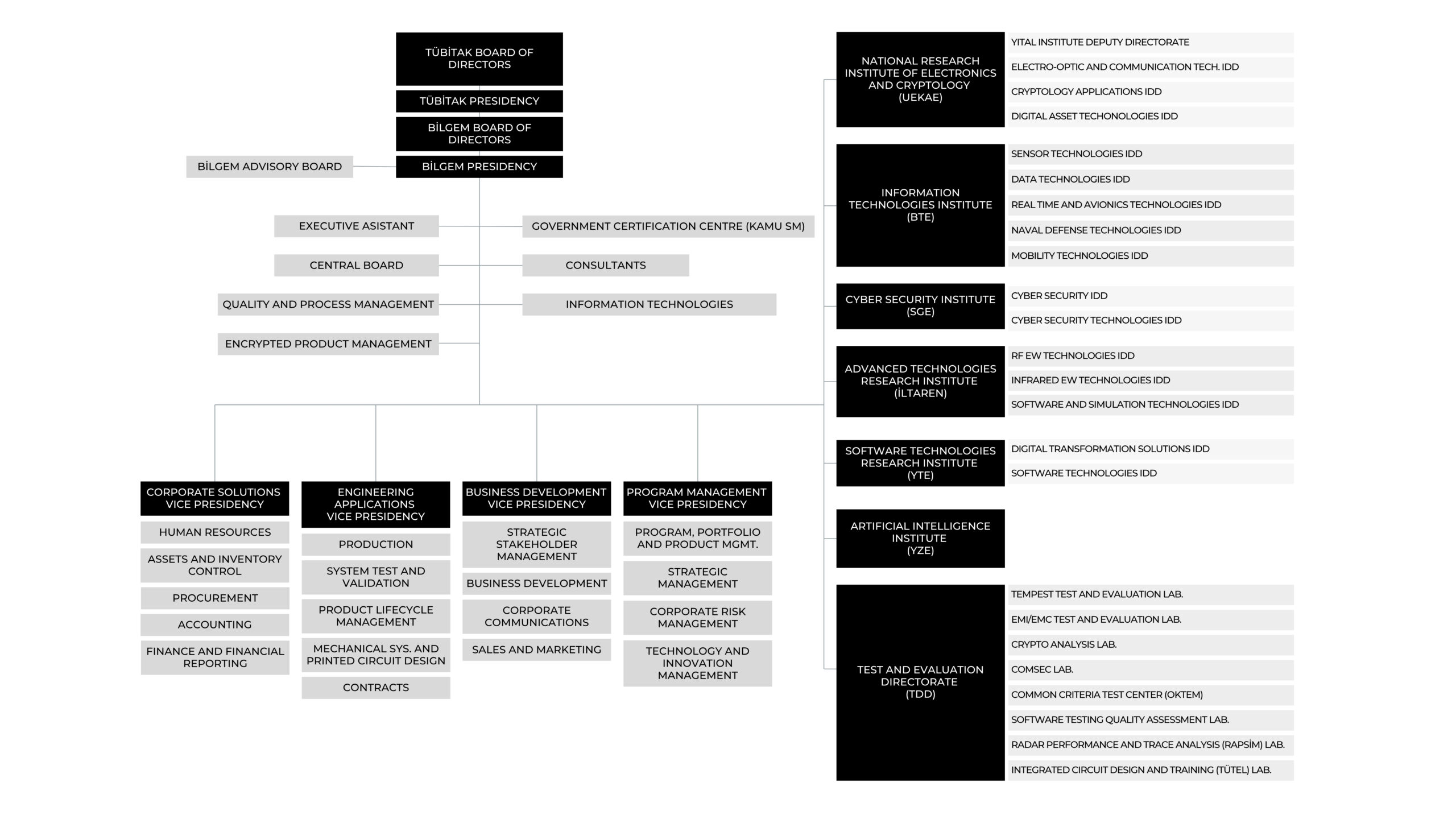
The main activities of BİLGEM are Research and Development, Test and Evaluation, Prototype Production and Training. The Center has institutes that have carried out hundreds of successful projects in the fields of advanced electronics, information technologies, cryptology, cyber security, software technologies, information security and telecommunications. These institutes are as follows:

National Research Institute of Electronics and Cryptology (UEKAE) >>

Information Technologies Institute (BTE) >>

Advanced Technologies Research Institute (İLTAREN) >>

Cyber Security Institute (SGE) >>

Software Technologies Research Institute (YTE) >>

Artificial Intelligence Institute (YZE) >>

In addition, TÜBİTAK BİLGEM acts on the principle of providing customized solutions to meet stakeholder requirements, rather than providing uniform solutions to meet the IT and information security needs of our country. The technological solutions developed by BİLGEM are used by NATO countries and many European and Asian countries. Thanks to these contributions of our Center, our country has become a country that exports solutions in the fields of informatics and information security and competes with the world giants.

CORPORATE

Mission and Vision

Mission

To develop original and high value-added products and technologies that will make our country a pioneer by conducting R&D studies and strategic collaborations in the fields of informatics, information security and advanced electronics.

Vision

To be an R&D and technology base that shapes the future by making our country a reference point in the fields of informatics, information security and advanced electronics.

Core Values

BİLGEM carries out its work in accordance with the core values of; Scientificity, Nationality, Quality and Reliability, Innovation and Pioneering, Customer Focus and Solution Orientation, Continuous Development and Sustainability.

CORPORATE

Organization Chart

CORPORATE

History

The foundations of TÜBİTAK BİLGEM were laid in 1968 under the name of Electronics Research Unit (EAU). The first studies were started with 5 researchers under the chairmanship of Prof. Dr. Yılmaz Tokad in the Middle East Technical University Faculty of Engineering building, In 1972, the Electronics Research Unit (EAU) moved from Ankara to the Marmara Research Institute (MAM) Campus in Gebze and continued its work within the body of MAM. Between 1980-1983, Semiconductor Technology Research Laboratory (YİTAL) was established in order to provide knowledge in the field of "Microelectronic Technology", to carry out research and development studies in this field, and to produce strategically important integrated circuits.

In 1991, the Electronics Research Unit (EAÜ) was transformed into the Department of Electronics and Semiconductor Technology. In 1995, the department was transformed into an institute called National Research Institute of Electronics and Cryptology (UEKAE). In 1998, UEKAE was separated from the Marmara Research Center and affiliated to TÜBİTAK Presidency. In 1999, Advanced Technologies Research Group (İLTAREN) was established within UEKAE.

In 2010, two important institutes within TÜBİTAK –TÜBİTAK National Research Institute of Electronics and Cryptology (UEKAE) and Information Technologies Institute (BTE), which previously operated under TÜBİTAK Marmara Research Center (MAM)– were combined under TÜBİTAK BİLGEM (Informatics and Information Security Research Center). Software Technologies Research Institute (YTE) affiliated to TÜBİTAK BİLGEM was established in 2012. In the same year, Cyber Security Institute (SGE) and Advanced Technology Research Institute (İLTAREN) affiliated to TÜBİTAK BİLGEM were established. 

Units Affiliated to the Presidency

Policies

Chronology

  • TÜBITAK BİLGEM Artificial Intelligence Institute officially November 2020was established in.
  • Received the AQAP-2210 Industrial Quality Assurance Level Certificate.
  • TURKEY Completed Domestic Biometric Passport Application.
  • TÜBİTAK BİLGEM was awarded the Excellent Publication Award.
  • Blockchain Research Laboratory (BCLabs) was established at BİLGEM.
  • TÜBİTAK's YİTAL Transformed into a National Company.
  • TÜBİTAK BİLGEM YTE Has Been Rated as CMMI Level 5.
  • AKİS BİLET Received CIPURSE Certificate.
  • UKIS Received Common Criteria Certificate.
  • TÜBİTAK BİLGEM Developed Its First Product in the Field of Medical Devices.
  • ESYA 2.0 Version Received CC EAL4+ Certification.
  • AKİS v2.2.8i Version has been awarded with Security Certificate.
  • The infrastructure of the Advanced Genome and Bioinformatics Research Center (İGBAM) affiliated to TÜBİTAK BİLGEM National Electronics and Cryptology Research Institute (UEKAE) has been completed.
  • TÜBİTAK BİLGEM National Electronics and Cryptology Research Institute (UEKAE) developed the contactless smart card technology AKİS BİLET v1.0.
  • National Smart Card Integrated Circuit (UKTUM), developed by TÜBİTAK BİLGEM Semiconductor Technologies Research Laboratory (YİTAL), received a Registration Certificate from the US Patent and Trademark Office for Active Shield.
  • Integrated Circuit Design and Training Laboratory (TÜTEL) affiliated to TÜBİTAK BİLGEM was established.
  • The Electronic Identity Management System, developed by BİLGEM National Research Institute of Electronics and Cryptology (UEKAE), unique to the TRNC, was put into practice.
  • The Cloud Computing and Big Data Research Laboratory (B3LAB) was established with the support of the TR Ministry of Development Investment program in order to process huge amounts of data, operate and manage the necessary systems and software according to their needs, and reduce power consumption costs.
  • TÜBİTAK BİLGEM Headquarters, in person, Prof. Dr. Haji Ali MANTAR was appointed.
  • Air Traffic Controller Selection System (atcSES), developed at BİLGEM Information Technologies Institute (BTE), was awarded in the "Duke's Choice Award" competition organized by ORACLE, which has a prestigious place in the software world, and was among the top 10 Java-based software in the world. .
  • AKİS v1.4i version, an electronic passport application developed by TÜBİTAK BİLGEM National Electronics and Cryptology Research Institute (UEKAE), has been awarded the Common Criteria (CC) EAL4+ Security Certificate.
  • TÜBİTAK BİLGEM Software Technologies Research Institute (YTE) was rated with CMMI Level 4, which is accepted as the reference model for software development organizations.
  • TÜBİTAK BİLGEM Headquarters Prof. Dr. Appointed A. Arif ERGİN
  • SIGE Library Project was signed.
  • R&D Agreement was signed between TÜBİTAK and NATO.
  • A Cooperation Agreement was signed between TÜBİTAK BİLGEM and HAVELSAN on May 8, 2013.
  • The Real Time Operating System (GIS) was designed and produced for the first time in Turkey by BTE.
  • Software Technologies Research Institute (YTE) affiliated to TÜBİTAK BİLGEM was established.
  • Cyber Security Institute (SGE) and Advanced Technology Research Institute (İLTAREN) affiliated to TÜBİTAK BİLGEM were established.
  • A cooperation protocol was signed between TÜBİTAK and ÖSYM.
  • The Radiolink Project designed by TÜBİTAK was implemented.
  • A national railway signaling system (UDSP) was developed by BTE using domestic technology and put into use in the field.
  • The production of SRC155A digital radiolink devices developed by BTE and UEKAE was transferred to the industry through technology transfer. The products started to be used in mobile communication infrastructures in Turkey.
  • Acting as the Chairman of TÜBİTAK BİLGEM, Dr. Hasan PALAZ was appointed.
  • A cooperation agreement was signed between TÜBİTAK and WMG.
  • AKiS v1.2.2i and AKiS v1.2.2n products received CC certificates.
  • T. Alparslan BABAOĞLU, who has been working as the Director of UEKAE (National Electronics and Cryptology Research Institute), has been appointed as the President of the Information and Information Security Advanced Technologies Research Center (BİLGEM).
  • TÜBİTAK AKİS electronic passport product received CC Certificate.
  • TÜBİTAK Basic Sciences Research Institute (TBAE) was affiliated to TÜBİTAK BİLGEM with the decision of the TÜBİTAK Science Board on 15 July 2011.
  • RAPSİM started accepting applications on March 1, 2011. A protocol was signed regarding the establishment of permission processes regarding the interaction of the establishment of Wind Power Plants (RES) with Communication, Navigation and Radar Systems.
  • TAÇEK received NATO approval. TAÇEK (Portable Offline Crypto Device), which has been proposed to meet NATO's need for offline file encryption and has successfully completed NATO's security and operational suitability tests, has been officially approved to protect NATO's information at all levels of confidentiality.
  • A handheld mine detection system (ETMTS-2) with the ability to detect and display plastic mines has been developed by BTE.
  •  The National Simulation System (TRENSİM) was developed by BTE for Virtual Environment Train Driving Trainings.
  • TURKEY was officially awarded the title of “Certificate Producer” country in the field of Common Criteria (ISO 15408) on 17 November 2010. As a result, the Common Criteria Certificates of IT (Information Technologies) products evaluated in the laboratory of TÜBİTAK BİLGEM OKTEM, the only Common Criteria laboratory in Turkey, have international validity.
  • TÜBİTAK BİLGEM UEKAE received CMMI Level 3 certificate on 12 November 2010. UEKAE has successfully completed the Capability Maturity Model Integration (CMMI) Class A assessment and documented that it has reached Level 3 maturity in software development activities.
  • Pardus, the national operating system developed by TÜBİTAK BİLGEM, was among the top 5 in three separate categories at the 2010 Readers' Choice Awards given by Linux Journal, one of the most established and prestigious publications in the free software world.
  • Two important institutes within TUBITAK; TÜBİTAK National Electronics and Cryptology Research Institute (UEKAE) and Information Technologies Institute (BTE), which was previously affiliated to TÜBİTAK Marmara Research Center (MAM), were merged under TÜBİTAK BİLGEM (Information and Information Security Advanced Technologies Research Center).
  • The new Service building opened for use in January.
  • In order to meet NATO's need for offline file encryption, TAÇEK (Portable Offline Crypto Device) has successfully completed NATO's operational suitability tests.
  • Electronic Certificate Management Infrastructure (ESYA) received a certificate from the Turkish Standards Institute (TSE).
  • Smart Card Operating System (AKIS), developed by UEKAE, received a certificate from the Turkish Standards Institute (TSE).
  • Developed to securely transport and upload NATO's "NATO TOP SECRET and below" confidential keys and cryptographic information to crypto devices in NATO's inventory. KAYC-S/N, after the SECAN Security Approval in 2009, the technical and operational conformity applied by the NATO Information Assurance Technical Center (NATO Information Assurance Technical Center) NIATC Unit is evaluated. OPEVAL tests successfully completed.
  • BTE (Information Technologies Institute), founded in 1991, was affiliated to UEKAE with the decision of the Scientific Committee dated January 1, 2010.
  • A software suite was developed by BTE for the recovery and repair of forensic images.
  • Efforts were made to add and install the necessary devices for SiGe HBT BiCMOS technology to YİTAL.

– The functional and environmental tests of the Smart Card IC with security measures have been successfully completed. Distribution of smart card ICs started in Bolu, which was selected as the pilot region for field trials.
– Field trials of the Radon detector produced with the Silicon PIN technique have been successfully completed. Special reading circuit design studies for the detector started.

  •  Encrypted USB Memory Device SIR, developed by TÜBİTAK UEKAE, has been approved by NATO/SECAN to encrypt NATO data at all confidentiality levels.
  • The KAYC-S/N Device has been certified by NATO/SECAN to encrypt NATO communications at all levels of secrecy.
  • In April, the next generation TEMPEST PC (miniTPC) with TEMPEST was developed.
  • In July, Pardus 2009 was launched.
  • The TEMPEST Browser was developed in October.
  • Turkey's 100% domestic design smart cards were produced and successfully passed the trials.
  • FORMUS products were introduced during the NATO MSA 2009 studies in the Netherlands.
  • During the NATO Combined Endeavor 2009 Compatibility Exercise held in Bosnia and Herzegovina, FORESC successfully passed all tests near and far.
  • 602 Encrypted USB Memory Devices were exported to SIR NATO.
  • The Common Criteria Testing Center has completed its first official Common Criteria testing. The product was certified by TSE.
  • III. Private Sector Information Security Day was organized by UEKAE in Istanbul in April.
  • IV. Public Information Security Day was organized by UEKAE in Ankara.
  • UEKAE participated as a player controller in the NATO Cyber Defense Exercise Exercise held at NATO Headquarters in Brussels in November.
  • Participated in the CMX (Crisis Management Excercices) Exercise organized by NATO.
  • SiGe HBT BiCMOS YİTAL's clean area infrastructure was increased from 500m2 to 800m2 in order to develop the technology. In the added clean area, parts of the integrated circuit production processes were built as 10 and 100 classes, and service areas as 1000 class. In addition to these studies;

– Designed in accordance with 0.25µm CMOS technology and manufactured abroad Smart Card The design of the version of the integrated circuit with added security measures has been completed and work has been started to have it produced abroad.
– 24V CMOS process has been successfully developed and applied to the production of line driver ICs. This special design was used in the production of line driver ICs. All functional and environmental tests of NTDS cards have been completed.
– In addition to the integrated circuit design and production studies at YİTAL, studies on detector production technology are planned. For this purpose, the Radon detector manufacturing process was developed using the Silicon PIN structure. Field tests of the detector have begun.

  • İLTAREN building was opened with a ceremony by Prime Minister Mr. Recep Tayyip ERDOĞAN and Chief of General Staff Yaşar BÜYÜKANIT.
  • The ISDN-PRI device has been certified by NATO/SECAN to encrypt NATO communications at all levels of secrecy.
  • AKİS, Meteosay and SIMA trademarks were registered.
  • II by the institute in April. Information Technologies Security Conference was held.
  • For the first time in Turkey, Eurcorypt 2008, TÜBİTAK UEKAE Cryptology Department Head Dr. It was organized under the chairmanship of A. Murat Apohan.
  • The National Offline Crypto Device MILOF-1 has been approved by NATO/SECAN to encrypt NATO communications at all levels of secrecy.
  • Won the NATO On-LineSpectrum Management Database (ARCADE) tender.
  • II. Private Sector Information Security Day was held in Istanbul by UEKAE in March.
  • M. Önder Yetiş was elected as a member of the Russian Academy of Engineering Sciences (REAS) as a foreign scientist.
  • III. Public Institutions Information Technologies Security Day was held in Ankara in June by UEKAE.
  • M. Önder Yetiş was elected as a member of the Ukrainian Academy of Technological Sciences.
  • In June, Pardus 2008 was launched.
  • The crypto algorithm OCEAN has been validated by NATO/SECAN to encrypt NATO communications at all levels of secrecy.
  • The Institute received CMMI certification at Maturity Level 3.
  • The FORESC device was tested in a successful field study in Malaysia.
  • Information Security Gate to raise public awareness on information security issues At http://www.bilgiguvenligi.gov.tr started to serve.
  • The Common Criteria Test Center received the Permanent License Certificate for Common Criteria Assessments from the Turkish Certification Authority, TSE.
  • Participated in NATO Cyber Defense Exercise Exercise.
  • Güven participated in the National Crisis Exercise as a player, and encrypted communication between critical institutions was provided by UEKAE throughout the exercise.
  • BOME 2008 Exercise was held under the coordination of UEKAE in order to ensure the coordination of corporate computer incident response teams.
  • Turkish speech recognition engine was implemented by BTE.
  • A digital record archive analysis system was developed by BTE.
  • Onboard Aircraft Embedded Simulation System Network (NetWaSiF) for Training Purposes – The World's First Flying Simulator fleet was held with the participation of BTE.
  • After YİTAL's research, 0.35 micron level integrated circuit was produced.
  • Pardus2007.1FelisChaus in March, Pardus 2007.2 CaracalCaracal in July, and Pardus 2007.3 Lynxlynx in November were made available.
  • The laboratory prototype of GEMRAD, the first LPI surveillance radar developed with national resources in Turkey, which can provide the performance of the LPI-capable Surveillance Radar in the MİLGEM Project of the Naval Forces Command, has been produced.
  • Turkey's LPI radar, developed entirely with “national” means, was exhibited at the IDEF'07 Defense Industry Fair.
  • In order to provide the infrastructure for the Coastal Surveillance Network Project, work has been initiated to create a prototype Surveillance Station and Control Center at the Gebze Campus.
  • The Marker Test Device, which was developed by TÜBİTAK UME and measures the density of the MARKER, which is used to mark the fuel, was developed and started to be used successfully.
  • Smart cards operating under the Smart Card Operating System (AKIS) developed by UEKAE have started to be used in e-signature applications.
  • The world's most important glass manufacturer, the French company Saint Gobain, has taken the principle decision to use UEKAE product Continuous Tension and Thickness Controllers in Flat Glasses in all its factories. The first device was installed and put into use in Saint Gobain's factory in Mexico.
  • Received the AQAP-160 Industrial Quality Assurance Level Certificate.
  • Obtained ISO27001 certificate.
  • In addition to the standard 0.35µm CMOS technology, SiGe HBT BiCMOS technology development studies were started.
  • Smart Card Integrated Circuit design in accordance with 0.25µm CMOS technology has been successfully completed. The produced smart card contains the original 8051 microprocessor, DES, 3DES, AES and RSA crypto blocks, 64K EEPROM and 6K SRAM.
  • The 20V CMOS production process developed in YITAL was successfully applied to the line driver IC sample production designed.
  • The FORESC device was deemed worthy of the grand prize in the “Innovation and Creativity Awards” competition organized by TESID.
  • 9926 Qualified Electronic Certificates were produced for public institutions.
  • In accordance with the 2007/16 Prime Ministry Circular, TÜBİTAK UEKAE transformed the Insurance Card Project into the Turkish Identity Card Project.
  • FORESC was used in NATO Phoenix Express 2007 exercise in the Atlantic Ocean.
  • FORESC participated in the NATO Combined Endeavor 2007 exercise held in Germany.
  • FORBIS System started to be used as a messaging system on ships of the Naval Forces Command.
  • The HELIS System has started to be used in helicopters and ships of the Naval Forces Command.
  • The National Marker application in fuels developed by UEKAE entered into force as of January 1, 2007. For the first time in Turkey, all fuels used nationally began to be marked. Within the framework of the project, UEKAE developed the National Marker Field Controller, Manufacturer National Marker Device, High Precision National Marker Devices and On-line Data Collection System. The operation of the entire system, which ensures production and smooth operation, has begun.
  • For the first time in the world, the Four-Point Reflection and Transmittance Coefficients Continuous Meter System in Coated Glass was developed and installed at the Trakya Glass Factory.
  • It was decided to carry out high-level Passport and Visa Control Procedures at the border gates of Turkey (air, sea and land) with the FORENSIC XP-4010 D device. In the first stage, devices started to be used at all air border gates.
  • Within the framework of the National Information Security Program Project, the Information Security Management System Installation work was started in four public institutions.
  • I. Private Sector Information Technologies Security Day was held by UEKAE in Istanbul.
  • II. Public Institutions Information Technologies Security Day was held in Ankara in June by UEKAE.
  • Data Encryption Device (MİLON-4A) and Secure Data Communication Device (FORESC) over HF/UHF/VHF were used in MAPEX'06 Exercise.
  • With the use of the FORESC device, secure communication was achieved between a Russian ship and a NATO ship for the first time. The achievement was described as a “historic event” with a letter of thanks sent by CC-MAR NAPLES.
  • FORESC, MİLON-4A, Crypto Key Loading Device (KAYC-10) and Crypto Key Reader (KAOC-8) were purchased by NATO as preferred.
  • Participated in NATO Steadfast Cathode 2006 Integration and Compliance Exercise with FORESC.
  • The TSK-3 device has been approved by NATO/SECAN to encrypt NATO communications at all levels of secrecy.
  • UEKAE was chosen as the authority responsible for security in the GÖKTÜRK Satellite Project.
  • A contract for the production of Qualified Electronic Certificates for 30,000 judges and prosecutors was signed with the Ministry of Justice and production started.
  • Research studies were initiated at YITAL for the production of ICs with a channel depth of 0.35 microns.
  • In December, the Pardus 2007 version was made available.
  • The industrial model of SAMRAD, the first radar capable of performing the coastal surveillance function of the Coast Guard Command, was produced.
  • Upon the request, the development of encrypted mobile phones started.
  • Received Industrial Quality Assurance Level Certificates AQAP-2110 and AQAP-2130.
  • TÜBİTAK UEKAE started the Insurance Card Project with SSK.
  • FORECS participated in the CWID 2006 exercise held in Norway.
  • The protocol regarding the realization of the National Marker Project in Fuels was signed by the Energy Market Regulatory Authority and the TUBITAK Presidency on 17.3.2006. In accordance with this protocol, UEKAE was commissioned with the development and provision of National Marker Control Devices and Data collection system.
  • The world's first On-line Fault Finding Machine for automobile glass with a resolution of 50 microns was developed and installed at the Trakya Auto Glass Factory.
  • In April, the National Information Systems Security Program Project, defined in Article 88 of the Information Society Strategy 2006-2010 Action Plan prepared by the Information Society Department of the State Planning Organization, was started.
  • I. Public Institutions Information Technologies Security Day was held in Ankara by UEKAE.
  • The Public Certification Center (KSM) was awarded the BS7799-2 certificate.
  • July 2005: The Common Criteria Test Center within the Institute was accredited by TÜRKAK according to the 17025 standard.
  • Open source free software (PARDUS) was introduced and the distribution of the working CD was started.
  • It was ensured that the solutions developed by BİLGEM were used in the naval forces of the countries within the scope of the Black Sea Economic Cooperation.
  • Participated in the National Ship (MİLGEM) Project as a contractor.
  • The first certificates were distributed as the Public Certification Center (KSM / ESHS).
  • The MİLON-7 Crypto Device was developed and first delivered.
  • TSK-2 Device has been approved by NATO/SECAN to encrypt NATO communications at all levels of secrecy.
  • The KAOC-8 Device has been certified by NATO/SECAN to encrypt NATO communications at all levels of secrecy.
  • The number of publications (Book, Cd, DVD, Thesis…) in the library, excluding periodicals, reached 3438.
  • Radio Spectrum Analysis and Management System MARSsys was used in Phoenix Endeavor 2005 exercise.
  • Radar Research and Development Projects were launched in September.
  • The 0.7µm CMOS IC manufacturing process was developed and successfully applied to ASIC manufacturing.
  • The ISDN Security Management Center product prepared for NATO was tested by OKTEM Laboratory and passed the tests at the EAL 4 level.
  • The FORESC device started to be used as the only data communication device in BLACKSEAFOR exercises. (2005 04)
  • The SPEKTRUM-2 device was deemed worthy of the grand prize in the “Innovation and Creativity” Awards Competition organized by TESID.
  • The National Marker Application Project was developed to prevent fuel smuggling. The National Marker Application, which prevents fuel smuggling for the first time in the world, was introduced at the Board of Directors of the Energy Market Regulatory Board (EMRA). After the failure of four tenders held by the end of 2005 and attended by foreign companies, the principle decision was taken to run the EMRA National Marker Project by TUBITAK.
  • Comprehensive trainings on Information Security were started.
  • BİLGEM received the TESID 2004 INNOVATION Award.
  • TÜBİTAK UEKAE was invited to the ISDN-BRI Crypto Device and Management System Tender opened by NATO. Tender files were delivered on May 5, 2004.
  • Received AQAP-130 and AQAP-150 Industrial Quality Assurance Level Certificates.
  • On May 16, 2004, it was received the “PENGUEEN OF THE YEAR” Award for the most successful free software project given by the LINUX Users Association.
  • A GIS software developed at UEKAE was selected first in the “Best VBA Practice” category at the 22nd ESRI International User Conference.
  • The Institute has been appointed as the Public Electronic Certificate Service Provider (CSP). Necessary configuration work has begun. The development of the Electronic Certificate Management Infrastructure (ESYA) application software has started.
  • In the 2005 Short-Term Action Plan, coordination responsibility for 2 actions was taken.
  • 2 projects were accepted to the EU 6th Framework Programs.
  • Participation in the SAF-2004 fair.
  • Subscribed to KALDER.
  • The number of publications (Book, CD, DVD, Thesis…) in the library, excluding periodicals, reached 2996.
  • An International TEMPEST Workshop was held at UEKAE between 10-14 May with the participation of 26 people from 12 countries.
  • FORESC was tried in the BLACKSEAFOR exercise in which Black Sea countries participated. (2004 04)
  • First export: The first MST-2 device was sold to the People's Republic of China.
  • The KAYC-10 device has been certified by NATO/SECAN to encrypt NATO communications at all levels of secrecy.
  • The MILON-4A device has been certified by NATO/SECAN to encrypt NATO communications at all levels of secrecy.
  • National and NATO Facility Security documents were obtained.
  • The Institute received ISO 9001:2000 certificate.
  • EMI / EMC Test Center is accredited by the Turkish Accreditation Agency (TÜRKAK).
  • Received the AQAP-110 Industrial Quality Assurance Level Certificate.
  • In the NARROW BAND VOICE CODING competition held among NATO countries, the third place was achieved after America and France.
  • The first international patent of TÜBİTAK and UEKAE in the field of optoelectronics was obtained.
  • Onboard Aircraft Embedded Simulation System (WaSiF) for Educational Purposes – The World's First Flying Simulator was realized with the participation of BTE.
  • The transition to the private security UEKAE annex building has been completed.
  • The ISDN-BRI crypto device developed at UEKAE has been approved by NATO/SECAN to encrypt NATO communications at all levels of secrecy. It was the first Turkish device to receive NATO-SECAN approval.
  • BİLGEM was invited by the Netherlands-INTERPOL to the “10th Currency Counterfeiting” and “5th Fraudulent Travel Documents” conferences held in Amsterdam. The MST-1 device was proven to contain new technology and earned the right to use the INTERPOL logo.
  • The first FORENSIC XP-4010 device was sold to the Criminal Police Laboratory of the General Directorate of Security.
  • The microelectronics 1000 class laboratory infrastructure was completely renewed in 10 and 100 class conditions to follow current technologies and was strengthened with new devices.
  • The first original 1.5 µm CMOS IC was designed and produced for in-house needs.
  • The second national cryptographic algorithm has been approved by NATO/SECAN to encrypt NATO communications at all levels of secrecy.
  • The MST-1 device was exhibited at the 5th IDEF 2001 International Industry Fair held in Ankara in September 2001.
  • A contract was signed with the Ministry of National Defense for the establishment of the Common Criteria Test Center.
  • First national cryptographic algorithm approved by NATO/SECAN to encrypt NATO communications at all secrecy levels.
  • First Sale in Free Market: “SPEKTRUM” device was sold to SANKO Holding, ISKO DOKUMA AŞ.
  • EMC / Tempest Test Center completed.
  • The first original 3 mm CMOS IC was designed and produced for in-house needs.
  • At the meeting of TÜBİTAK Science Board dated 16 October 1999 and numbered 72, the decision to construct the UEKAE annex building was taken.
  • Advanced Technologies Research Group (İLTAREN) was established within UEKAE.
  • Participation in the First International Fair: Participation in the ITMA'99 Fair held in Paris every 2 years with the “On-line Quality Control Machine for Fabrics”.
  • National Electronics and Cryptology Research Institute (UEKAE) was separated from Marmara Research Center (MAM) and affiliated to TÜBİTAK Presidency.
  • Participation in the First National Fair: EUREKA Brokerage Event was attended with the “SPEKTRUM” device.
  • On March 7, 1997, the “TAFICS Crypto System Development Project” was signed with the MSB.
  • The establishment of the Cryptographic Test and Design Center has been completed.
  • A project has been initiated that aims to produce ICs designed by university students at YİTAL. The project, which was carried out jointly with ITU, METU, Boğaziçi University, Yıldız Technical University and Bilkent University under the name of "TÜBİTAK-University Microelectronics Cooperation Project (TÜMIP)," was aimed to be extended to other universities in the coming years.
  • The department was transformed into an institute called the National Electronics and Cryptology Research Institute (UEKAE).
  • A contract was signed with the Ministry of National Defense for the establishment of the EMC / Tempest Test Center.
  • Within the framework of NATO Science for Stability Program, a new project called “1.5 mm CMOS ASIC Fabrication Technology” was started with the support of domestic industrial organizations.
  • A contract was signed with the Ministry of National Defense for the establishment of the Cryptographic Test and Design Center.
  • The unit was converted into the Department of Electronics and Semiconductors Technology.
  • The NATO-TU-MICROFAB Project, which was carried out with the financial support provided within the framework of the NATO Science for Stability Program, was completed. At YITAL, the technology required for the production of CMOS/VLSI ICs was developed without paying any money for know-how.
  • The first crypto device was delivered.
  • Techniques developed within the scope of the project to reduce noise in sound recordings were successfully applied to the sound recording of Atatürk's 10th Year Speech.
  • Bipolar Technology Application and Development Project was carried out with YİTAL's facilities. Within the scope of this project, besides the production of bipolar integrated circuits, studies were carried out on discrete circuit elements. High frequency power transistor and solar cell were produced.
  • Within the scope of the contract signed with the PTT General Directorate, 120 channel PCM communication system prototype was developed and the production of the system was started in 1985 at TELETAŞ. These systems still serve in telephone exchanges today.
  • The systems, which were prototyped with the 30 Channel PCM communication systems project, were produced by PTT ARLA. The first 20 terminals were established in Istanbul, between Erenköy-Fatih power plants, and served successfully. Following the successful use of the first generation systems, the development of the channel coded PCM-30 system was initiated.
  • Toll collection open toll system was designed, produced and put into use for the General Directorate of Highways. These systems were put into service on the Izmit-Gebze, Tarsus-Pozantı, Ankara-Azaphane Stream highways, at the Edirne city entrance of the Trakya Highway, and on the 1st and 2nd Bosphorus Bridges.
  • A system was produced for the Naval Forces Command that measures the speed and distance of the ship relative to the water.
  • Semiconductor Technology Research Laboratory (YITAL) was established in order to provide knowledge in the field of microelectronic technology, to carry out research and development studies for the industry in this field, and to produce strategically important integrated circuits.
  • A laboratory prototype of the 30-channel PCM communication system was developed and mutually tested, successful results were obtained.
  • EAU took part in the Telecommunication Networks Planning and Optimization Project carried out by European countries upon the request of the General Directorate of PTT and the Ministry of Foreign Affairs with the decision of the Council of Ministers.
  • 2/8 Mbit/s 11 GHz Radiolink prototype was produced for PTT-ARLA (TELETAŞ).
  • An underwater telephone prototype was developed for the Naval Forces Command – Gölcük Shipyard Command, which enables communication between ships and submarines.
  • For the Naval Forces Command, an anti-aircraft and surface target fire control system project was carried out. The systems produced at the end of the project carried out jointly with the Gölcük Shipyard Command were installed on 7 ships and put into use.
  • The production prototype of 1200 Baud Modem, the first of various modems to be built for the PTT General Directorate, was realized and PTT ARLA was produced.
  • Crypto device development work has begun.
  • A project contract worth 3 Million TL was signed with the General Directorate of PTT for the development of 30-channel PCM (Pulse Code Modulation) communication systems. This project is the biggest project signed in MAM up to that date in terms of quantity and scope.
  • Electronics Research Unit (EAU) moved from Ankara to Marmara Research Institute (MAM) campus in Gebze and continued its work within MAM.
  • Electronics Research Unit (EAU) was established and Prof. Dr. Working with 5 researchers under the chairmanship of Yılmaz Tokad.

documents

AQAP-2210 (NATO ADDITIONAL SOFTWARE QUALITY ASSURANCE REQUIREMENTS TO AQAP-2110 OR AQAP-2310) (2021)

Expiry Date: 24.06.2024

AQAP-2110 (NATO QUALITY ASSURANCE REQUIREMENTS FOR DESIGN, DEVELOPMENT AND MANUFACTURING) (2021)

Expiry Date: 24.06.2024

TS EN ISO 9001:2015 QUALITY MANAGEMENT SYSTEM

Expiry Date: 03.10.2024

BİLGEM ISO / IEC 27001:2017 INFORMATION SECURITY MANAGEMENT SYSTEM CERTIFICATE (2020)

Expiry Date: 22.09.2023

KAMUSM ISO / IEC 27001:2017 INFORMATION SECURITY MANAGEMENT SYSTEM CERTIFICATE

Expiry Date: 22.09.2023

sge

(SGE) Cyber Security Institute

The Cyber Security Institute, which was established to carry out studies to increase the national cyber security capacity, carries out research and development activities in the field of cyber security; carries out solutions-oriented projects for military institutions, public institutions and organizations and the private sector.

The main fields of activity of our institute, which has made a significant contribution to the creation of cyber security knowledge and tactical infrastructure in our country with many successful projects to date, are secure software development, penetration tests and vulnerability analysis.

6-yze card logo

(IZE) Artificial Intelligence Institute

Artificial Intelligence Institute is the first institute established within the scope of TUBITAK centers and institutes, which cuts the sectors and research fields horizontally and focuses directly on the emerging technology field. For this reason, it constitutes an innovative model in terms of both the open innovation and co-development approach of the institute and its focus on emerging technology.

Artificial Intelligence Institute aims to develop core technologies in the field of artificial intelligence and bring these innovations from the forefront of science to the use of the industry as soon as possible. Focusing on the transformative potential of artificial intelligence, it will continue to play its part in pioneering efforts to create and sustain artificial intelligence-based innovation, growth and productivity in Turkey. Working with industry and public institutions in Turkey, together with other organizations within the artificial intelligence ecosystem, spreading the use of artificial intelligence and increasing the workforce specialized in this field are among its primary goals.

Discover institutes laboratories technologies products projects of BİLGEM.

Discover institutes laboratories technologies products projects of BİLGEM.

Intern

TÜBİTAK BİLGEM builds its basic strategy for the future on qualified knowledge and qualified people focused on national targets in the research, technology development and innovation ecosystem.

Starting from the understanding that "the most important resource of a country is generally people, specifically scientists," TÜBİTAK encourages and supports our youth from an early age. In this context, providing young minds with early exposure to technology production is crucial for the success of our National Technology Move. Accordingly, TÜBİTAK BİLGEM offers internship opportunities to undergraduate students from universities every year.

You can follow internship announcements and submit your applications through the Career Gateway at https://kariyerkapisi.cbiko.gov.tr.

You can access frequently asked questions about internships at TÜBİTAK BİLGEM from here. 

Application Conditions
  • Students enrolled in undergraduate (2nd year and above) and associate degree programs in departments offering education in universities and conducting insurance procedures through the higher education institution to which they are affiliated can benefit from the internship opportunity.
  • For undergraduate and associate degree students, a minimum Weighted Grade Point Average (GPA) of 2.50 out of 4 is required. The GPA of candidates with a 100-point system is converted to a 4-point system based on the "Conversion Table of Grades from the 4-Point System to the 100-Point System" published by the Higher Education Council.
  • There is no requirement for a foreign language certificate during the internship application process.
  • Students enrolled in departments such as Forensic Computing Engineering, Computer Sciences, Computer Science and Engineering, Computer Engineering, Computer and Informatics, Computer and Software Engineering, Information Systems Engineering, Electrical and Electronics Engineering, Control Engineering, Control and Computer Engineering, Control and Automation Engineering, Mechanical Engineering, Mechatronics Engineering, Telecommunication Engineering, or Software Engineering in universities can apply for internships.

Internship applications are accepted between December and January, and the internship period covers June, July, and August.

intern-img-1

Scholar

Scholar assignments are made for research and development activities for undergraduate, master's, doctoral students, and post-doctoral researchers. In our center, scholars are appointed for practical purposes in externally funded, TARAL, or European Union projects.

You can contact us via the email address bilgem.yetenekkazanimi@tubitak.gov.tr to apply to be a scholar.
Application Conditions

(1) The conditions for undergraduate scholars in externally funded projects conducted by the institution are specified below:

  •  Being a student continuing undergraduate education at higher education institutions established in Turkey (excluding foreign language preparatory students).
  • Having a weighted cumulative GPA for previous years, excluding preparatory years, based on the university's grading system, which satisfies the formula score and foreign language requirements in the recruitment criteria.
  • Completing at least the first semester of the first year of undergraduate education.
  • Having a GPA of "+3.00" and a University Placement Exam Ranking of "10,000 ≥" for undergraduate general average.
  • For foreign students placed in Turkish universities without taking the ÖSYM exam or for those who completed undergraduate education through exams such as Vertical Transfer Exam, the lowest university placement ranking of the department from the year the candidate started the undergraduate program is considered in the ranking formula.

(2) The conditions for master's degree scholars in externally funded projects conducted by the institution are specified below:

  • Being a student continuing master's degree education at higher education institutions established in Turkey (excluding special students and foreign language preparatory students).
  • Currently pursuing a master's degree in the project's field of responsibility.

(3) The conditions for doctoral students in externally funded projects conducted by the institution are specified below:

  • Being a student continuing doctoral education at higher education institutions established in Turkey (excluding special students and foreign language preparatory students).
  • Currently pursuing a doctorate in the project's field of responsibility or conducting a doctorate in areas determined within the framework of the YÖK-TÜBİTAK Doctoral Program Project Collaboration Protocol. (Students in medical specialization and artistic proficiency are accepted as doctoral students.)
scholarship-img-1

Candidate Researcher

Students in the 3rd and 4th years of relevant engineering departments at universities can apply to our Part-Time Candidate Researcher positions through our Job Application System at kariyer.tubitak.gov.tr. By doing so, they can gain work experience at TÜBİTAK BİLGEM during their university years.

This program does not have an end date. Candidate Researcher personnel working part-time during their university period can seamlessly transition to full-time employment as Researcher personnel at TÜBİTAK BİLGEM without interrupting their career journey after graduating from the undergraduate program.

Application Conditions

Conditions for the Candidate Researcher Program:

  • Being a 3rd or 4th-year student in the relevant departments specified in the announcements at universities.
  • Foreign language proficiency: Achieving appropriate scores in the exam types specified in the announcement or studying in a program that is 100% in English for undergraduate education.
  • Satisfying the formula score:

Weighted Graduation Average + (10,000/University Placement Exam Ranking) + Additional Score* >= 3.20

*Candidates who have achieved rankings and awards in national and international competitions will receive an additional score of 0.3.

candidate-researcher-img-1

Researcher

By joining TÜBİTAK BİLGEM as a Researcher, you can contribute to developments in the fields of information technology, information security, and advanced electronics. You'll have the opportunity to make your mark on innovations, closely follow advancements, enhance your skills, and shape your future by advancing in your career.

You can apply to our currently open positions through the TÜBİTAK Job Application System .

Application Conditions

Conditions for Job Application:

  • Foreign language proficiency: Attaining appropriate scores in the exam types specified in the announcement or studying in a program that is 100% in English for undergraduate education.
  • Fulfilling specific requirements stated in the announcement (such as undergraduate department, years of experience, expertise, etc.).
  • Satisfying the formula score:

For Candidates with Less than 3 Years of Experience:

Weighted Graduation Average + (10,000 / University Placement Exam Ranking) + Additional Score* >= 3.20

 

For Candidates with 3 Years and More of Experience:

Weighted Graduation Average + (10,000 / University Placement Exam Ranking) + 5*[1 / (1 + e^(5 - years of experience) ) ] + Additional Score* >= 3.20


*Candidates who have achieved rankings and awards in national and international competitions will receive an additional score of 0.3.

researcher-img-1

MILSEC 4 - Secure IP Terminal

SAFE IP TERMINAL

While the MİLSEC-4 terminal offers an up-to-date solution for next-generation secure communication (voice, data and video) in IP networks, it provides an uninterrupted communication service by maintaining the compatibility of secure voice communication in PSTN networks with PSTN secure phones in use.
provides.

Configuration, surveillance and software update processes of MILSEC-4 terminals are carried out securely remotely using the Security Management Center (GYM). MİLSEC-4 terminal is capable of IP Network Key Loading (IPAAY) through secure communication with GYM without the need for an additional device.

MİLSEC-4 terminals are interoperable with MİLSEC-1A and MİLSEC-2 phones and offer the opportunity to replace MİLSEC-1A and MİLSEC-2 phones without interruption in the gradual transformation of PSTN networks to next generation IP networks.

FEATURES

  • End-to-end secure voice communication in PSTN networks
  • End-to-end secure voice, image and data transmission in IP networks
  • NATO SCIP compliance on IP networks
  • Compatibility with commercial SIP products
  • Interoperability with MILSEC1A and MILSEC2 secure phones
  • National and AES crypto algorithms
  • Remote software update
  • Easy operation with touch screen

It is subject to the sales license to be given by the Ministry of National Defense.